
2024年美国总统大选是一场历史性的选举,导致美国联邦政府的权力结构出现一边倒的态势,特朗普成为一个“帝王式总统”。特朗普第二任期所掀起的“冲击波”已在多个领域显现,对美国自身以及全球秩序带来了巨大影响。
《东南亚研究》2025年第3期刊登了区研院副院长李巍教授的论文,对特朗普第二任期施政策略对美国国内政治、国内经济、外交关系等影响进行深入分析;文章指出,特朗普团队缺乏专业素质,粗暴草率的施政风格会对美国产生持久而深重的伤害。
在2024年美国大选中,唐纳德·特朗普领导的共和党在总统选举、议会选举和州长选举中取得了全面胜利,掀起了一股席卷全美的“红色浪潮”。在经过这场历史性的对决之后,美国联邦政府的权力格局呈现出一边倒的趋势,这种结构性变化为特朗普推行“帝王式总统”治理模式创造了制度空间。特朗普及其背后强大而持久的社会力量已经对美国自身和世界各国构成了一股势不可挡的“冲击波”,这场“冲击波”是美国霸权衰落“综合征”的集中体现。经过这场冲击,美国已经完全步入了霸权的“黄昏期”,正在逐渐而快速地丧失制度吸引力、国际公信力与世界领导力。霸权的黄昏,往往并非预示着和平与公平,反而是更多的混乱和冲突。对此,中国以及世界其他国家都需要重新认识美国及其领导下的霸权秩序的衰落。而要深入理解这一“新常态”下的美国政治生态及其对全球的影响,亟需我们在认知层面进行一场彻底的“范式革命”。
一、2024年美国大选与特朗普“冲击波”
2024年11月,美国总统大选落下帷幕,特朗普以312张选举人票胜出,击败了获得226张选举人票的民主党总统候选人、时任副总统卡玛拉·哈里斯。特朗普领导的共和党不仅赢得了选举人票,还在普选票、参众两院、州长以及最高法院大法官席位上全面胜出民主党,这在强调分权制衡的美国历史上非常罕见。在时隔八年之后,建制派的精英再次完败于民粹主义的偶像,而且考虑到特朗普是在美国选民对其个人品行和执政风格都非常熟稔的情况下所做出的选择,这足以证明“特朗普主义”不再是美国政治进程的偶然和意外,而是有着深刻的社会根源,它标志着美国正式迈入了大众政治和“强人政治”的新时代。
首先,在总统选举中,无论选举人票还是普选票,特朗普都战胜了哈里斯,成为历史上第二位在败选后又重返白宫的美国前总统。相较于2016年总统选举,特朗普此次以压倒性优势获胜,尤其是赢下全部七个在选举中起决定性作用的“摇摆州”,这一结果具有无可争议的合法性。其次,共和党在参议院和众议院选举中也取得了优势席位。在参议院,共和党以53票领先于民主党的47票;在众议院,共和党以219票领先于民主党的213票。最后,在州长选举中共和党同样占据上风,共和党赢下27个州,民主党仅斩获23个州。不仅如此,在美国最高法院九位大法官中,共和党提名的保守派法官有六位。最高法院法官席位虽然常被公众忽视,但在美国政治体系中具有极其重要的地位。可见,无论是行政权力、立法权力、州政府权力,还是最高法院的权力,共和党均处于主导地位。
特朗普再次胜选,是民粹政治(大众政治)的大胜,是精英政治的惨败,它势必对美国政治生态和政治文化带来极其深远的影响。人类社会长期处于“精英政治”的治理模式之下,所谓“民主政治”本质上是精英阶层通过制度设计实现相互制衡的权力运作机制,这种政治形态的特征是对制度规范与程序理性的高度推崇。然而,随着“大众政治”时代的来临,这一格局悄然改变——大众政治的土壤容易催生“强人政治”。所谓“强人政治”实质是“政治强人”利用大众的力量打碎各种制度,不受限制地实现自身意志。特朗普与开国元勋乔治·华盛顿的执政风格差异直观地反映出美国政治文化的变迁。作为弗农山庄的种植园主,华盛顿推崇并主导的政治实践彰显了贵族政治与协商政治的传统,而特朗普发迹于华尔街的底层商战之中,其政治风格则呈现出民粹政治和独裁政治的鲜明特征。
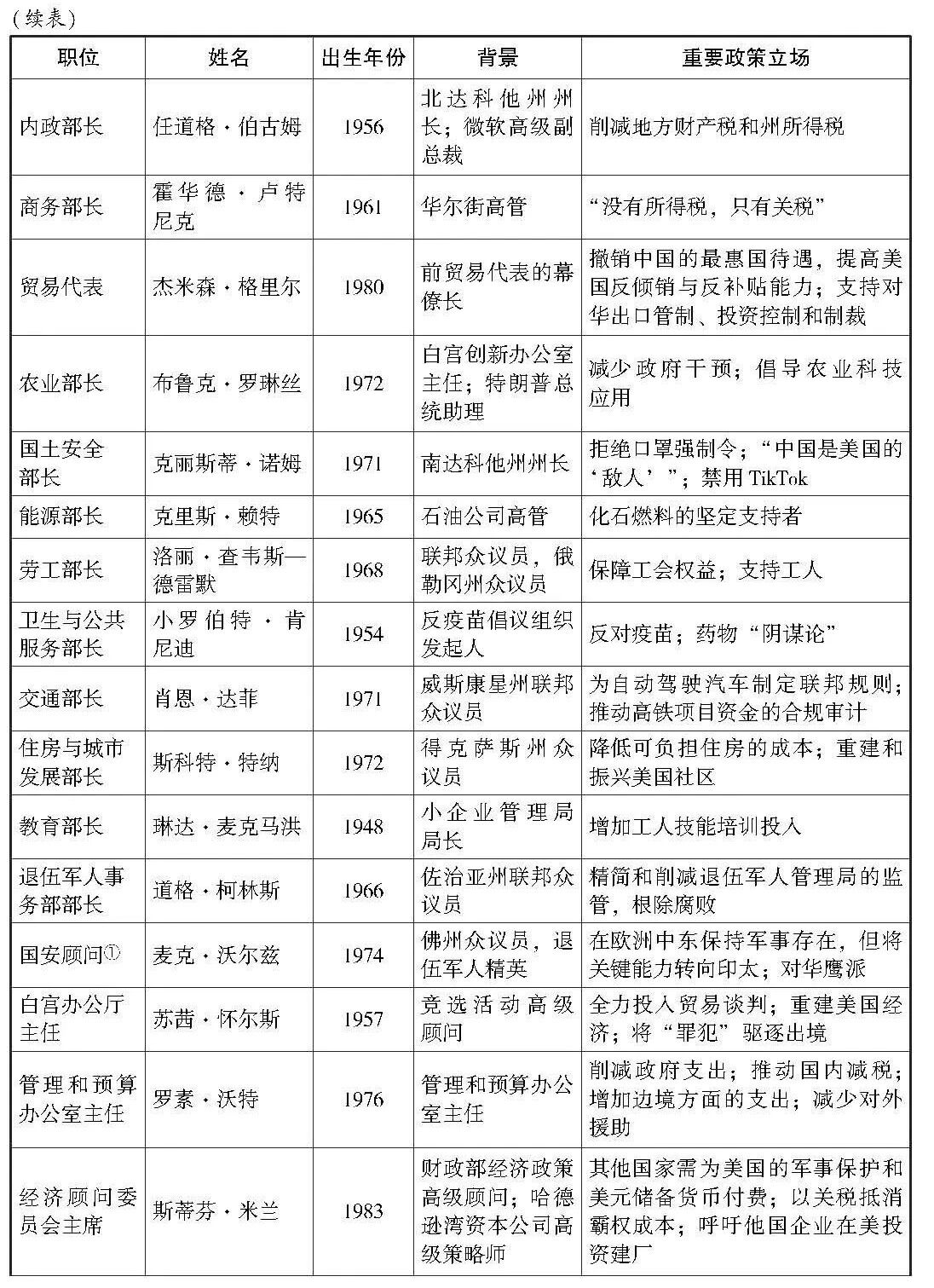
作为一名反建制派的民粹总统, 特朗普认为, 他在第一任期遭到了建制派 “深层国家” 的强力阻挠, 导致其政治理想未能全部实现。因此, 在重新执政后, 特朗普延续了八年前 “抽干华盛顿沼泽” 的政治口号, 试图彻底清除 “深层国家”。为此, 特朗普组建了一支能够贯彻其思想理念的内阁团队, 其构成和行政风格极具特点 (见表 1)。
第一,在官员任命方面,特朗普无比强调成员忠诚。这种对忠诚的重视尤其体现在他对地方派系的亲信提拔上。在他的核心内阁团队中,国务卿马尔科·鲁比奥、原国家安全顾问麦克·沃尔兹以及司法部长帕姆·邦迪均来自佛罗里达州,这与特朗普本人在该州长期经营、拥有深厚的政治与社会基础密不可分。白宫办公厅主任苏茜·怀尔斯曾主导了特朗普2016年和2020年在佛罗里达州的竞选活动,这一任命同样凸显了特朗普对地方亲信的倚重。更为特殊的是,特朗普将两个女婿的父亲分别任命为美国驻法国大使和白宫阿拉伯及中东事务高级顾问。这种对家族成员的任用突破了美国政治传统中对“裙带关系”的避讳,充分体现了特朗普将个人忠诚置于专业资质之上的用人哲学。通过构建以佛罗里达系和家族成员为核心的权力架构,特朗普确保其政治意志能够在行政体系内得到有效贯彻,强化了对政府决策的控制力。
第二,在梯队建设方面,特朗普明显开始重视权力和思想的代际传承,大力擢升政治新生代。按照美国联邦宪法第22修正案的规定,已经两次担任总统的特朗普无法在2028年再次连任。因此,特朗普正在加快培养自己政治遗产的继承人,在核心内阁团队中大量启用“70后”甚至“80后”政治人物。以美国副总统万斯、国防部长皮特·赫格塞思和贸易代表贾米森·格里尔为代表的一批“80后”,是特朗普重点培养的具有相同政治理念的党内精英,而以国务卿马尔科·鲁比奥为代表的众多“70后”部长已经成为特朗普内阁的执政主力。他们将在未来10年、甚至20年内在美国政坛上持续产生影响,足见特朗普正在构建一个超越其个人执政期限的政治遗产传承机制。
第三,在执政能力方面,特朗普执政团队刚愎自用、作风强硬,专业性明显缺失。在组建内阁时,特朗普大幅偏离了美国政界的传统用人标准,转而依据个人偏好和亲疏关系来打造核心团队。其中,意识形态契合度是除了忠诚之外的另一个核心选拔依据,具体表现为坚守白人保守主义意识形态,尤其在移民、种族及文化议题上采取强硬立场。与特朗普本人的执政风格高度吻合,由此组建起来的内阁团队以“反建制”姿态进行权力运作,决策过程呈现明显的去专业化倾向。副总统万斯在外交场合使用“乡巴佬”等歧视性词汇指称中国人,暴露其严重缺乏外交专业素养。国防部长赫格塞思不仅被指控婚内出轨和性骚扰,还在涉密群聊中泄露美军空袭作战计划,将国家安全视为儿戏。卫生部长小肯尼迪长期宣扬反科学言论,包括传播疫苗导致自闭症等医学谣言。可见,特朗普的用人策略力求规避“深层国家”的影响,但这也意味着其团队将在专业性和公信力方面付出代价。
在第一任期,特朗普的政治支持基础是彻底的民粹主义力量,美国传统精英集团包括共和党内的建制派都对其持抵制和反对态度。然而,在其第二任期,部分精英利益集团开始调整立场,转而成为特朗普政府的支持者,这股“倒戈”的精英利益集团主要由四大板块构成。一是科技一工业复合体,以加利福尼亚州的硅谷为中心,主要由从事人工智能、半导体等前沿技术创新的高科技精英群体构成;二是金融—工业复合体,以纽约州的华尔街为中心,主要由一小部分从事风险投资、支持加密货币的精英而非传统的华尔街金融家构成;三是军事一工业复合体,以弗吉尼亚州的阿灵顿为中心,主要由国防承包商、军工企业高管及退役高级军官构成;四是能源—工业复合体,以得克萨斯州的休斯顿为中心,由传统化石能源巨头组成。
上述利益集团通过复杂的互动联结进一步形成金融—科技一工业复合体,并在此基础上产生了一个名为“贝宝帮”(PayPal Mafia)的政治势力,在美国政坛发挥重要影响(见表2)。这一势力集团既包含在特朗普政府中担任要职的政府官员,也包含未直接出任公职、但影响力已深度渗透至核心决策层的硅谷资本家。其中有五位代表性人物:目前担任政府效率部负责人并正在对美国行政体系进行颠覆性改革的埃隆·马斯克,担任首位白宫人工智能和加密货币沙皇的大卫·萨克斯,一手栽培了美国史上最年轻副总统之一万斯的风险投资家彼得·蒂尔,曾任蒂尔资本幕僚长的现任白宫科技政策办公室主任迈克尔·克拉齐奥斯,以及在美国长期推动加密货币发展的马克·安德里森。
传统的硅谷技术精英和华尔街金融精英在政治立场上大多倾向于民主党,而这批支持特朗普的科技与金融新集团可被归类为右翼势力,他们具有两方面的基本特征。一是迷恋技术“加速主义”,即相信技术的加速发展能够解决一切社会问题,因此必须清除技术发展的制度障碍。二是反对“觉醒文化”,即对民主党倡导的多元、平等和包容(DEI)原则持批判态度,他们认为这场运动已威胁到传统社会秩序、言论自由、科学创新和国家安全。
这些右翼势力通过“旋转门”进入政府,协助特朗普加强国内科创体系、展开对华科技竞争,成为塑造美国内政外交的一股强大力量。2025年3月26日,特朗普仿照1944年富兰克林·罗斯福总统致信时任总统科技顾问万尼瓦尔·布什的做法,致信白宫科技政策办公室主任迈克尔·克拉齐奥斯,希望他领导下的OSTP发挥统筹作用,重振美国的科技领导力。克拉齐奥斯履历丰富,横跨金融、科技与政界,是金融—科技一工业复合体的重要节点人物。此外,特朗普政府还联合科技一工业复合体共建基础设施,谋求在全球科技竞赛中的领导地位。2025年1月21日,特朗普宣布启动“星际之门”项目,由OpenAI、软银等公司联合投资建设,致力于打造面向下一代人工智能的基础设施。这被认为是继“曼哈顿计划”和“阿波罗计划”后,美国最具战略意义的科技工程(见表3)。
综上所述,2024年美国大选后形成的政府权力结构、行政团队执政风格及其民意和利益集团的支持基础,都呈现出与美国传统政治截然不同的特征。特朗普以其“帝王式总统”的身份地位,以“任人唯忠”和“任人唯亲”而非“任人唯贤”的原则来组建行政班底,并完全以他的个人意志来运作美国联邦政府这架令人生畏的“权力机器”,这彻底颠覆了美国政治制度中运行缜密的分权制衡机制,预示着美国民主制度的“保险阀”机制已经基本失效。特朗普上台执政短短数月时间,就给美国的内政外交带来了巨大的“冲击波”,给美国和世界带来的破坏力将远超其第一任期,这既是美国政治生态和社会结构变迁的反映,又与当前技术革命迅猛发展、大国战略竞争日益加剧的时代背景紧密交织,也是美国“霸权黄昏”的真实写照。目前,特朗普“冲击波”在国内和国际两个层面都已经全面凸显,从长期影响来看,甚至可能彻底瓦解美国在二战后一手打造的全球霸权秩序的根基。
二、特朗普“冲击波”:国内维度
在国内层面,总统权力空前加强以及权力运用的肆无忌惮,是特朗普第二任期政治结构上的显著特征,而复兴本土制造业成为特朗普任内最重要的经济议题。特朗普正在利用手中巨大的权力资源逆势推进本土制造业复兴的议程,其中就包括针对全球的、规模空前的“关税战”,以及进一步的减税计划。不仅如此,特朗普在国内坚决收紧移民政策,大力复兴美国传统保守价值,对民主党推行的一些社会政策进行“拨乱反正”。
(一)重塑国内政治结构:打击“深层国家”,复兴保守价值
在内政方面,特朗普“冲击波”主要表现在通过削减开支强迫政府提高运行效率,全面收紧移民政策以应对种族矛盾,大力复兴保守价值打击美国所谓“身份政治”的泛滥。与此同时,特朗普还通过各种方式削弱“深层国家”势力,全面强化总统的政治权力。这些举措虽然并非全无道理,有些甚至还代表了美国的民意,但特朗普政府极端主义和激进主义的施政风格体现了对美国宪政传统和制度权威的背离,在美国社会激发了强烈反弹。美国政治方向出现全面的右转趋势。
第一,提高政府效率,重塑部门架构。共和党一贯倡导“小政府、大社会”的保守主义政治经济理念,对民主党不断扩大政府规模深感不满,认为这是政府效率低下、公共开支无度攀升的根源。而商人出身的特朗普更是鼓吹“效率文化”,希望以治理企业的逻辑来治理国家。上任第一天,特朗普就正式成立政府效率部,任命马斯克担任负责人。马斯克表示该部门将通过关停冗余机构、裁减人员编制等方式削减2万亿美元的联邦预算。从政府效率部成立至4月28日,美国联邦政府已裁员58486人,另有76100人接受买断方案,累计节省开支1600亿美元。4月22日,国务卿鲁比奥也宣布了以消除浪费、减少欺诈为目的的国务院重组计划,包括撤销涉及民主、人权、气候变化等议题的132个办事处,将地区事务局重组为欧亚、中东、拉美和印太四大板块,缩编驻非洲外交机构并仅保留关键资源获取职能。特朗普还关闭了位于首都华盛顿的美国国际开发署总部办公室,将其部分职能并入国务院;签署行政令,要求解散美国教育部。
同时,面对“深层国家”的掣肘,特朗普政府以精简机构为名,行权力重组之实。其核心策略是通过系统性的人事调整与机构改革,削弱传统官僚体系的影响力。特朗普多次公开指认中央情报局官员为“深层国家成员”,并在就任初期就撤销了51名前情报官员的安全许可,展现出对情报系统的强硬态度。2025年2月18日,特朗普总统签署的行政令具有标志性意义。该命令将联邦贸易委员会、联邦通信委员会和证券交易委员会等原本相对独立的机构纳入总统的严格控制和监督之下,并要求所有行政部门在制定法规前必须提交白宫审查,这进一步体现出特朗普收紧行政权力的意图。这些改革表面以提高效率为目标,实质是旨在瓦解由“深层国家”掌控的官僚网络,重塑联邦政府的权力结构,使其更直接地服务于特朗普的意志。
第二,全面收紧移民政策,但同时又加强引进高端人才。移民以及由此而来的种族矛盾是美国建国两百年来的深层社会“顽疾”。这一问题时隐时现,深度困扰美国政治。近年来,随着“黑命贵”运动的兴起以及“身份政治”的泛滥,特别是传统的盎格鲁撒克逊白人在人数上日益呈现萎缩状态,白人族群激起了巨大危机感,美国国内的种族矛盾愈发尖锐。而特朗普之所以两次上台,与这股种族主义浪潮有密切关系,白人种族主义就是特朗普主义的一个重要组成部分。特朗普政府正在对中低收入移民,尤其是非法移民,采取更为严厉的限制措施,但出于维护美国科技竞争力的考虑,又对高技术人才的流入持开放态度。2025年1月20日,特朗普签署行政令,废除非法移民或临时居留者在美出生子女的“出生公民权”,以减少非法移民对美国社会资源的消耗。而针对拜登政府2023年推出的移民新政——允许来自古巴等国的移民在具备担保人并通过背景审查的条件下获得合法身份,特朗普政府已下令撤销,并要求相关人员尽快离境。尽管整体移民政策趋紧,特朗普仍明确支持H-1B签证政策,鼓励企业引进海外技术人才,反映出其在高端移民政策上的开放立场,旨在通过吸引全球人才推动美国科技与经济发展。
第三,迎战“觉醒运动”,复兴保守价值。“觉醒”一词最初源于美国进步派黑人群体,旨在强调关于黑人所遭受的种族歧视的认知。2014年“黑命贵”运动兴起后,这一概念逐渐被民主党纳入政策议程之中,彰显其在种族、性别认同等社会与文化问题上的主张。然而在2024年大选中,民主党过度强调“觉醒运动”和所谓“多元、平等和包容”(DEI)的“身份政治”理念,使其从社会倡议演变为具有强制性意味的“政治正确性”,从而成为一种政治斗争的工具,引发了保守主义者的强烈不满。“觉醒运动”和DEI理念不仅未能有效回应民众对解决通胀、就业等问题的迫切需求,与社会现实严重脱节,还渗透至企业和教育体系,取代专业能力成为招聘和晋升的标准,加剧了社会分裂。这些现象强化了特朗普政府对DEI的抵制决心。上任后,特朗普迅速采取行动,要求联邦政府全面终止现有的DEI计划,并对涉嫌推行“DEI政策”的企业和学术机构展开调查。受此影响,美国教育部宣布取消6亿美元的DEI培训补助金。特朗普政府还施压哈佛大学彻底废除DEI相关项目,并在遭拒后以取消哈佛免税资格和联邦政府资助相威胁。打击“觉醒运动”的系列举措,彰显特朗普对传统保守价值观的坚定维护,迎合了科技右翼的价值诉求,目的是进一步巩固保守派的政治基础。
总之,美国正在经历一场以强化总统对行政体系的直接掌控为宗旨的政治变革,旨在削弱“深层国家”的政策影响力,同时纠正近年来盛行的“觉醒文化”和“DEI运动”的政策倾向,还试图通过执行更加严厉的移民政策来解决美国已经“病入膏肓”的种族问题。特朗普的这些改革举措在美国国内有较为强大的支持力量,但这种以特朗普个人意志以及小集团决策为中心的治理方式,将对美国制度体系中的分权传统构成冲击,其结果必将是美国民主韧性的不断削弱。而特朗普主导的相对激进的政治改革,也会加剧美国社会的撕裂,这不仅仅是国内问题,也直接冲击美国的全球领导力。特朗普治下的美国已经难以用自由、平等、多元这些曾构成其政治基石的价值理念,来维系美国在全球的意识形态霸权,美国的“软实力”正在大幅衰落。
(二)国内经济政策:重启减税进程,吸引外来投资
在国内经济层面,特朗普“冲击波”主要体现为复兴制造业这一核心政策。当前,美国政治极化态势严峻,但两党在将中国定位为美国的战略竞争对手与振兴本土制造业这两个议题上却形成坚定共识。美国战略精英深刻认识到,过去三十年来的经济全球化运动导致美国跌入一个可以被称为“金融诅咒”的致命“陷阱”之中,美国制造业的大规模溃败正在全面侵蚀其全球霸权地位。
纵观从蒸汽时代到信息时代的世界历史演进,每一次国际格局的重大变化,都与产业革命密切相关(见表4)。1769年,英国人瓦特改良蒸汽机之后,引发了从手工劳动向动力机器生产转变的技术革命,英国在这场革命中抢占先机成为“世界工厂”。自1890年起,美国取代英国成为世界第一制造业大国,成为第二个“世界工厂”,这构成了20世纪美国称霸全球的重要实力基础。然而,进入21世纪以来,中国的制造业体系不断发展,制造业规模突飞猛进,制造水平也快速缩小与美国的差距,甚至在电动汽车、清洁能源等领域实现了对美国的超越。2010年中国超越美国成为全球最大的制造业国家,如今中国制造业的整体规模已经接近美国、日本、德国和印度的总和,成为自工业革命以来名副其实的第三个“世界工厂”。反观美国,其制造业在中国加入世贸组织后经历了“失去的十年”,不仅规模被超越,水平被追赶,而且其本土产业生态已经遭遇严重“侵蚀”。美国担忧如这一趋势持续下去,其全球霸权地位岌岌可危。
一言以蔽之,当前中美战略竞争的核心在于经济,而经济竞争的核心又在产业与科技。制造业作为一个产业生态系统,在中美竞争中具有战略意义。经济层面,制造业是美国科技进步的“孵化器”。随着制造业的衰落,美国难以为技术应用提供足够的实验场景,从而制约了技术研发和进步。制造业也是军工实力的重要基础,俄乌冲突中暴露出的武器产能不足已经暴露了美国制造能力的短板。政治层面,制造业是中产阶级的“培育机”。正如巴林顿·摩尔所言,“没有中产阶级,就没有民主”。美国的民主制度赖以维系的“橄榄型”社会结构,在很大程度上有赖于制造业发展所带动的社会就业催生的广大中产阶级。
基于制造业对于美国霸权的重要意义,特朗普再次执政后,全力推动美国制造业复兴,主要体现在以下四个方面。第一,降低企业所得税。特朗普在竞选期间承诺将企业税率从21%降至二十国集团成员国15%的最低标准,并承诺扩大美国制造业企业的研发税收抵免,为建造具备先进制造能力的现代化工厂创造良好的政策环境。2025年4月10日,美国众议院以216票赞成、214票反对的微弱优势通过了一项由共和党主导的预算决议,为进一步削减税收、招商引资铺平道路。特朗普降低企业所得税的目的就是为了吸引外资,延续“近岸外包”和“回岸生产”等一系列产业战略,旨在服务于国内制造业复兴。继“星际之门”计划后,苹果宣布计划未来四年在美投入超过5000亿美元,包括在得州建造一座用于生产人工智能服务器的大型工厂。台积电也宣布将追加1000亿美元投资,响应美国制造业复兴战略。虽然上述承诺的兑现程度仍待观察,但特朗普政府的产业支持态度已然明确。
第二,大幅增加军费开支,大力支持军工业发展。二战后的历史经验表明,军事工业往往是技术创新的重要驱动力。美国战后多项重大技术突破,皆源于国防需求。正是这种军工引领科技发展的模式,使美国始终将保持军事技术优势作为国家战略重点。共和党与军工复合体的联系本就强于民主党,特朗普上台后更是大力加强与军方的联系和对军工业的投入。首先,特朗普任命具有军队服役背景的沃尔兹、赫格塞思分别担任国家安全顾问和国防部长,意味着其希望和军方加强联系。其次,特朗普在白宫发布的财年预算案中提议拨款1万亿美元用于国防,该案如若通过,将创下美国国防预算的历史纪录,而这些预算资金很大一部分将流向军工企业。再者,特朗普积极回应军工利益,推动国防产业扩张。2025年3月21日,特朗普在白宫宣布授予波音逾200亿美元的F-47第六代战斗机合同,强调本土生产和创造就业,体现了“美国优先”逻辑。特朗普称此为“美国工人的胜利”, 凸显其将国防建设与制造业振兴捆绑的政策取向。
第三,大力发展传统能源,减少对气候变化议题的支持。特朗普坚决否认“气候变化”,主张依靠美国丰富的传统能源重振能源产业。他曾表示,美国拥有世界上最多的“液态黄金”(石油),并且是全球最大的石油和天然气生产国,拥有全球储量22%的煤炭资源。基于这些资源优势,特朗普政府计划推动传统能源产业的发展,包括:放宽环保约束,简化审批流程,加快能源开发速度;鼓励油气勘探和生产;通过税收减免等政策降低企业负担等。特朗普希望通过这些措施,在一年半内使能源和电力价格减半,重塑美国在全球能源市场的主导地位,同时缓解美国国内的通货膨胀。
第四,放松对金融和科技的监管。特朗普秉持“减少监管就是促进创新”的理念,认为过度监管不仅增加企业运营成本,更会制约美国的技术创新活力。特朗普在竞选纲领中明确反对民主党对加密货币的管制政策,反对建立央行数字货币体系。就职第一天,特朗普就撤销了拜登政府关于人工智能技术监管的行政令,批评其规定过于严苛,严重限制人工智能技术发展。2025年1月特朗普在达沃斯世界经济论坛上抨击欧盟的科技监管“是一种变相征税”,指责欧盟对苹果、Meta和谷歌等美国科技巨擘罚款的行为。副总统万斯2月在巴黎人工智能行动峰会上发表演讲,以强硬态度警告欧洲国家勿过度监管和扼杀人工智能的发展空间。4月8日,美国司法部副部长托德·布兰奇宣布解散国家加密货币执法小组,放宽数字资产监管。上述监管松绑政策的核心目标,是通过简化行政程序、减少合规负担来激发市场活力,确保美国在关键科技领域占据领导地位。
总之,在美国两党共识与特朗普个人坚定意志的共同推动下,复兴本土制造业已经成为特朗普政府国内经济发展的核心议程,尽管两党在方式方法上大相径庭。通过降低税负、放松管制等措施,美国致力于激发本土制造业的活力,在产业和科技领域竞赢中国,从而巩固在全球经济中的领导地位。特朗普政府倡导的制造业复兴战略在政治上形成了强大的动员效应,然而以降低税收、发展军工、扶持传统能源和宽松监管为核心的政策组合,短期内可能提振国内经济,但要帮助美国系统性地重建制造业产业生态,仍然面临不小的难度,甚至可能因放松金融和科技行业监管面临系统性风险。从长远来看,这种强调“美国优先”的产业复兴思路更多体现的是一种霸权国的战略焦虑,未必代表一种可持续的发展路径。
三、特朗普“冲击波”:国际维度
为了配合美国国内的产业复兴战略,特朗普政府在国际层面推行非常激进的经济民族主义、经济霸凌主义、经济单边主义和贸易保护主义政策,经济全球化正在加速走向终结,二战之后美国一手打造的自由主义国际经济秩序加速瓦解。
(一)破坏性的国际经济政策:修筑关税壁垒,护持美元霸权
在国际经济层面,特朗普“冲击波”主要表现为彻底颠覆世贸组织的基本原则,全面提高关税壁垒,以辅助促进本土投资的举措,贯彻保护主义经济政策。在此过程中,特朗普政府不断强调“美国优先”,鼓动公众反对自由贸易,从而为其推行经济保护主义政策积蓄更多的支持力量。
特朗普将贸易保护主义作为其国际经济政策的核心。这既在美国历史上有例可循,也有系统的理论支撑。19世纪下半叶被称为美国的“镀金时代”,正是在这一时期美国对内倡导自由市场、对外执行贸易保护政策,实现了制造业的崛起。韩裔经济学家张夏准曾提出了著名的“富国陷阱”概念,他认为发达国家在完成工业化进程后,就“踢掉”了贸易保护这个“梯子”,以限制后发国家的经济追赶。由此,美国若希望重新成为生产大国,就必须摆脱“重消费、轻生产”的经济结构,回归以生产为本的战略路径。
特朗普政府“关起门来搞建设”的国际经济政策核心理念,来源于美国贸易政策的“精神教父”罗伯特·莱特希泽。他成长于俄亥俄州,认为铁锈地带的发展源于日本的产业崛起、北美自由贸易协议、中国加入世贸组织以及毒品问题,并曾主导了美日贸易战和中美贸易战的主要谈判。在《没有贸易是自由的》一书中他提及,“所有伟大的经济体都是在保护的壁垒后面建立起来的……没有一个国家通过消费而变得伟大,它们是通过生产而变得伟大的。”这一理念深刻影响了美国贸易政策的走向。虽然莱特希泽未在新一届政府中任职,但其继任者贾米森·格里尔延续了这一路线。2025年3月3日,格里尔向国会提交的《2025年贸易政策议程》中明确提出,将推动美国从“消费型经济”转向“生产型经济”,坚持“美国优先”,通过强化本土生产,重塑贸易平衡以减少逆差。
一方面,特朗普政府无视基本国际经贸规则,在全球范围内征收“对等关税”,打响自20世纪30年代以来最大规模的“关税战”。特朗普曾直言,他最喜欢的一个词就是“关税”,并认为在现有全球贸易体系下,美国难以赢得与中国的竞争,唯有通过关税壁垒才能实现美国本土制造的复兴。他在第一任期内虽提出多项关税设想,但未能全面实施。重返白宫后,特朗普将关税作为对外经济政策的核心工具,推出更广泛、覆盖更多贸易伙伴与产业、手段更激进的政策。2025年2-3月,特朗普政府已针对中国、加拿大、墨西哥等主要贸易伙伴加征关税。4月2日,特朗普签署行政令,宣布对所有国家输入美国的商品征收10%的基准关税,并对与美国存在贸易逆差的国家征收更高的“对等关税”(见表5)。面对美国的霸凌施压,以中国为代表的部分国家采取反制措施,但更多对美依赖度较高的国家因缺乏反制能力,只能妥协让步,寻求谈判解决。美国已经与英国率先达成了协议,降低或取消了英国农业、汽车、钢铁和铝等部分出口产品的关税,但对进入美国的大多数英国商品仍保留了10%的关税,①这很可能成为各国与美国展开双边关税谈判所参照的范本。尽管最终谈判结果仍有待进一步追踪,但特朗普政府的行径都是在颠覆美国自二战结束以来致力于建立并维持的自由开放的全球贸易体系。
另一方面,特朗普政府寻求在振兴制造业的同时捍卫美元霸权地位。罗伯特·吉尔平曾经指出,美元霸权是美国霸权的三大支柱之一。纵观历史经验可以发现,美元霸权和制造业复兴“熊掌与鱼难以得兼”,两者之间存在一定的权衡取舍关系。例如,英国在19世纪逐步确立英镑霸权地位之后,制造业逐渐走向衰落,美国的发展轨迹也呈现出类似特征。以财长斯科特·贝森特、白宫经济顾问委员会主席史蒂芬·米兰为核心的特朗普经济团队,曾提出一份名为“海湖庄园协议”的全球经济体系重构方案。该方案认为美国经济问题的根源来自美元持续被高估,因此倡导通过汇率政策协调来实现贸易伙伴国货币升值、美元贬值,最终实现提升美国产业竞争力的目的。此外还包括要求贸易伙伴国接受美国单边关税措施、扩大对美国产品进口、增加在美直接投资等多项内容。米兰在哈德逊研究所的演讲中还表示,美国应该利用其安全保障作为对持有美元资产的国家施加影响的筹码,并提出建立成本分担机制的政策构想。然而,“海湖庄园协议”的内在目标存在明显冲突。因为加征关税会推高美元,这不仅可能会加剧通胀,还会影响全球对美元资产的需求,削弱美元作为国际储备货币的地位。特朗普经济团队在美元政策上的表态也尽显矛盾。2025年4月,贝森特在采访中表示,美国始终坚持能够有效引导资本流动、增强市场信心的“强美元”政策。特朗普也多次对美元霸权表现出强烈的维护姿态,尤其对金砖国家的“去美元化”倡议持坚决反对立场。由此可见,如何平衡金融霸权与制造业发展,特朗普政府还未提出明确或系统的政策思路,其执政团队似乎也尚未就此问题达成清晰共识,但其正试图在保持金融主导地位的同时,通过结构性调整来重塑其制造业竞争力。
总之,在国际经济政策层面,特朗普以对外关税壁垒辅助国内减税激励政策,通过双管齐下推动制造业回流,同时进一步通过出口管制政策在技术上加强对战略竞争对手的产业打压。但如何在加强本土制造业的同时又维护美元霸权,或将成为特朗普经济政策所面临的一个重要考验。
(二)颠覆性的外交政策:奉行利己主义,拒担国际责任
在外交层面,特朗普“冲击波”集中体现为美国从霸权的“救世主心态”向弱者的“利己主义心态”转变。特朗普以“世界上的每个国家对我们都是不公平的”为由,将美国外交从一种“世界警察式”的英雄主义转向一种更具防御性和利己主义的立场,既不愿再为维护国际正义承担责任,也不再在意“虚妄的”战略利益,而是在国家狭隘利益的算计上锱铢必较,奉行一种极端的现实主义原则。美国的全球政治霸权曾建立在领导联盟体系、国际制度主导权以及国际公共物品的供给之上,而特朗普执政带来的“退群”与单边主义,正在以牺牲霸权的追随者和支持者为代价。
在欧洲方向,特朗普致力于推动俄乌停战,美俄关系出现缓和迹象,但代价却是美欧关系出现重大裂痕。特朗普政府之所以在俄乌冲突问题上不惜牺牲盟伴利益和自身“软实力”,做出重大的让步和妥协,目前还缺乏比较令人信服的解释,但它与特朗普执行的“战略收缩”路线是一致的。美国在俄乌问题上的政策转向引发了跨大西洋关系的巨变,促使欧洲强化“战略自主”。长期被视为“经济上的巨人、政治上的矮子、军事上的侏儒”的欧洲,启动了规模达8000亿欧元的再武装计划,具有重大意义。历史上,欧洲一体化往往在危机中推进,当前美俄接近引发的地缘冲击,能否转化为欧洲在军事、政治与财政上的深度整合,仍有待观察。
在印太方向,美国将继续对日本、韩国等盟友施压,通过不对称的贸易安排获取实质性利益。根据2025年4月2日的“对等关税”政策,日本和韩国产品进入美国的关税税率分别为24%和25%。与此同时,美印关系将可能出现升温的态势。2025年2月13日,特朗普总统与印度总理莫迪在白宫会晤后,双方共同发起一项名为“面向21世纪美印协定”的新倡议,承诺将在国防、贸易、技术、能源等领域强化双边合作。值得注意的是,受“对等关税”政策影响,苹果公司加速向印布局产能,计划到2027年将25%的苹果手机产能转移至印度。这意味着美国的关税政策对印度制造业发展是一种利好,或将显著推动印度电子制造业的发展。
在中东方向,特朗普继续对中东产油富国“敲竹杠”,他把沙特阿拉伯、卡塔尔和阿联酋作为第二任期内的首次正式外访目的地(此前仅因出席教皇方济各葬礼短暂前往罗马),意在施压中东国家为美国经济发展“出血”。陪同特朗普出访的有众多美国科技企业家,包括特斯拉和SpaceX的埃隆·马斯克、OpenAI的萨姆·奥尔特曼、亚马逊的安迪·贾西、帕兰蒂尔的艾力克斯·卡普和波音的凯利·奥特伯格。他们的核心任务是促成美国与中东国家在能源、防务和人工智能等领域的商业协议,吸引中东这些资源富足国家向美国加大投资。此次访问成果颇丰,阿联酋承诺未来十年向美国投资1.4万亿美元,涉及人工智能基础设施、半导体、能源和制造业,其中包括对美国35年来首家新建铝冶炼厂的投资,预计将使美国铝产量翻倍;美国和卡塔尔承诺为两国经济交流投资1.2万亿美元,其中包括卡塔尔航空和波音、通用电气达成的价值约960亿美元的订单,计划购买多达210架由GE航空发动机驱动的波音B787与B777X系列飞机;沙特承诺未来四年向美国投资6000亿美元,主要用于投资建设人工智能数据中心和能源基础设施等,同时与美国签署了价值近1420亿美元的国防销售协议。总的来看,美国通过这种高规格出访加强与中东的经济绑定,既是为了稳固自身在全球能源和资本市场的霸主地位,也是通过外交施压,推动中东国家为其科技与能源战略布局“买单”。
在全球治理层面,美国拒绝提供公共物品,不承担国际组织的基本义务。2025年2月,特朗普签署行政令宣布美国退出联合国人权理事会,随后犹他州共和党参议员迈克·李提出一项2025年“美国退出联合国”的法案,获得马斯克等政商界重要人士支持,该法案主张全面终止美国在联合国体系内的成员资格及相关资金支持。3月4日,美国代表团在世界贸易组织(WTO)相关会议上表示,在美方审查对各国际组织的会费缴纳问题完成之前,暂停支付世贸组织2024年及2025年会费。由于失去美国的支持,WTO将继续陷入瘫痪,甚至有走向解体的可能。此外,随着特朗普政府再度退出《巴黎协定》,该协定的执行效力将受到严重削弱,气候变化国际合作进程恐将中断。这一系列举措表明,美国正在系统性调整其全球治理参与策略,从多边合作转向单边行动。这种转变不仅影响国际组织的运作效能,更可能重塑现有的全球治理体系和格局。随着美国逐步退出关键国际机制,全球治理将面临领导力真空和制度碎片化的挑战。
总体而言,特朗普政府的外交政策以“美国优先”为导向,其突出特征表现为不再主动承担维护国际秩序的领导责任,也不再热衷于追求意识形态层面的国家目标,而是将政策重心转向获取现实、可量化的经济利益。过去,美国之所以能维持全球霸权,不只是因为经济和军事实力,更因为它创制规则、构建秩序和提供公共物品,并被视为一个可信赖的领导者。而当美国放弃这些角色,全面转向利益博弈,且极尽唯利是图之能事,其国际声望和制度性影响力必将大幅下滑。
(三)升级对华打压政策:经济脱钩继续向前滑行
在对华问题上,特朗普的核心手段仍然是关税。虽然其关税政策面向全球,但重点打击对象仍是中国。自特朗普第一任期以来,美国对华关税不断提升,导致中国商品在美市场份额大幅下降。在经过过去几个月的“关税战”以及2025年5月中美日内瓦谈判之后,当前美国对华关税大致在50%左右的水平,包括之前20%左右的“301关税”,两个10%的“芬太尼关税”,以及10%的“对等关税”,另外还有24%的“对等关税”需要在未来90天通过谈判解决。这意味着中美贸易关系正进一步在“脱钩”的轨道上前行。
中美贸易争端始于2018年3月22日,时任美国总统特朗普援引美国《1974年贸易法》第301条款,以所谓“公平贸易”为由要求美国贸易代表对从中国进口的商品征收关税。此后,由于贸易谈判失败,双方的“关税战”呈螺旋升级状态,2020年1月15日中美双方签署第一阶段贸易协议,紧张局势暂时缓和,双方的平均关税水平维持在大约20%左右。2021年拜登上任后仍延续了特朗普的对华关税政策,并在2024年5月14日,公布了对中国“301关税”进行四年复审的结果,宣布在特朗普政府对华“301关税”基础上,进一步提高对自华进口的180多亿美元商品的关税,重点针对新能源、科技和医疗领域,其中新能源汽车的关税高达100%。这一局面一直持续到特朗普重返白宫。
在2018—2024年中美贸易争端不断持续的背景下,两国经贸往来仍保持相当规模,但中国在美国对外贸易格局中的地位已发生显著变化。数据显示,2019一2020年中美贸易额出现明显下滑,2021—2022年有所回升,2023年再度回落,2024年又恢复增长态势。这种周期性波动反映两国产业链供应链仍存在深度依存关系(图1)。
然而从长期趋势看,中国在美国对外贸易中的相对重要性正在减弱。2017年,与中国的贸易占美国对外贸易总额的21.9%,到2024年这一比例已降至10.9%。在2018年之前,中国长期保持美国最大贸易伙伴地位,如今已退居第三位,位列墨西哥和加拿大之后。这一结构性变化表明,尽管中美经贸往来仍具规模,但美国正逐步降低对中国市场的依赖程度,其贸易重心呈现向北美地区转移的趋势(图2)。
2025年特朗普再度执政后,中美贸易争端急剧升级。2月1日,美国以芬太尼为由宣布对所有中国商品加征10%关税,中方随即对煤炭、液化天然气等美国商品实施10%-15%的反制关税。3月3日,美国再次加征10%的“芬太尼关税”。4月,美国一度将新关税加征至145%,部分中国进口产品的关税甚至高达245%。①虽然美国将智能手机、芯片、能源和矿产等关键产品列入关税豁免清单,日内瓦谈判之后,中美也同时大幅下调关税,但平均关税水平依然维持在50%的高位。总之,当前中美贸易关系存在高度不确定性,持续升级的关税措施已对双边经贸合作的稳定性造成严重破坏。
除了“关税战”之外,特朗普政府延续在技术上打压战略竞争对手的路线,依托国内运行周密的经济制裁制度,升级对华“技术战”。美国持续加强对华技术封锁力度,采取了一系列实质性管制措施。3月26日,美国商务部将54家中国实体列入出口管制“实体清单”,理由是其涉及高性能人工智能芯片开发和支持中国军事现代化,威胁美国国家安全。4月15日,美国商务部进一步叫停英伟达H20芯片、AMD MI308芯片等人工智能专用芯片的对华出口,明确以国家安全为由强化技术封锁。结合美国国内科技监管的政策松绑可以判断,特朗普政府的科技政策将延续“对内放松监管、对外技术围堵”的双重策略,全面展开在人工智能、加密货币等领域与中国的新一轮科技竞争。
在金融领域,美国对华鹰派不断渲染中国企业利用美国资本市场融资可能带来的安全风险,声称这对美国市场和投资者构成威胁。2025年5月,美国众议院中美战略竞争特别委员会主席、密歇根州共和党众议员约翰·莫勒纳尔和美国参议院老龄问题特别委员会主席、佛罗里达州共和党参议员里克·斯科特,联名致信美国证券交易委员会主席保罗·阿特金斯,呼吁将中国企业从美国股市除名。他们在信中表示,允许这些企业在美上市,不仅等于帮助美国最强劲的竞争对手融资,也可能危及国家安全。虽然这一建议尚未付诸实施,但过去几年来,中美之间一直在“金融战”的边缘游走,未来是否会发生全面的“金融战”,这种可能性并不能排除。
在上述三场“战役”之外,特朗普第二任期对华经济打压还开辟了新的“海上战场”,体现在两个方面。其一是打击中国造船业发展。近年来,中国已经取代韩国成为世界上最大的造船国。2024年,中国承接了全球约75%的新商船订单,而美国不到0.2%。面对中国造船业的强势崛起,美国不仅宣布对所有停靠在本土的中国船只及其运营商征收费用,还计划对含中国零部件或受中国企业影响的港口设备加征301条款关税,指责中国存在“非公平竞争”。这些措施本质上是一种“新型关税”,旨在削弱中国造船业竞争力,同时扶持本国航运和造船产业的复兴。其二是打击中国海上运输通道的安全。2025年3月17日,美国联邦海事委员会启动全球关键航道安全审查,未来将发布专项报告并据此采取措施。此次审查覆盖全球七大海峡和航道,关系到90%以上的大宗商品运输。同月,美国贝莱德牵头财团以228亿美元收购长江和记实业在巴拿马运河的港口及全球资产,被视为美方意在掌控关键海运节点的重要举措。综上来看,美国正将对华经济打压延伸至全球海域,海上博弈序幕已然拉开,未来围绕关键航道的中美较量或将愈加激烈。
总之,未来中美两国将因为地缘政治原因而进一步降低彼此间的经济依存度,双边经贸关系将在“脱钩”的轨道上进一步滑行。同时,双方围绕造船工业、航运体系及关键航道控制权等领域的战略竞争将日趋激烈。中美这两个世界最大经济体之间的经济关系的变化不仅深刻重塑全球产业链与供应链体系,也意味着冷战结束之后所形成的经济全球化格局和自由国际经济秩序正在走向终结。
四、中国如何应对特朗普“冲击波”
通过对特朗普“冲击波”在美国内政、外交和国际经济领域诸多表现的具体分析,可以看出,当前的美国正在经历一场深刻的变革:支撑全球霸权地位的三项关键外交能力——树立榜样模范、提供公共物品和打压竞争对手三者之间的平衡关系正在被打破。如今,美国的前两项能力都在明显退化,而越来越以提升打压竞争对手的能力为重心,其直接后果就是支撑美国霸权的全球盟伴体系正在走向瓦解,美国的追随者正越来越少。而打压竞争对手虽然可能在短期内给美国带来一些收益,但拒绝发挥榜样作用和拒绝提供公共物品,却会在长时间不断透支美国的“软实力”,伤害美国的国际领导地位,这也成为美国霸权进入“黄昏期”的写照,从而成为中国提升国际地位的新契机。对此,中国应从以下三方面应对特朗普“冲击波”。
首先,保持战略定力,做好自己的事情。当前美国政府推行的单边主义政策实际上正在削弱其自身的国际领导地位,是美国“自废武功”的体现,不仅如此,我们要做好中美关系长期处于低潮、中美经济关系部分脱钩的心理准备、物质准备和制度准备。在此背景下,中国更应坚持自身发展节奏,不被美国牵着鼻子走,避免过度反应,从而伤及自身。中美关系虽然重要,但并非中国唯一重要的双边关系,自然也就不必被美国“带节奏”。2025年2月14日,外交部长王毅在慕尼黑安全会议上谈及中方对中美关系的原则立场时,引用了金庸武侠小说《倚天屠龙记》中的名句“他强任他强,清风拂山岗。他横任他横,明月照大江”,其内在含义正是中国要以自身发展的确定性应对外部环境的不确定性,不要因为应对美国而过度消耗自身的资源。在世界经济碎片化的形势下,中国更应该释放自身发展动能,维护自由贸易和全球产业链供应链畅通稳定,为世界经济注入信心和动力。
其次,争取国际支持,赢取第三方力量。中美博弈的胜负关键并不完全取决于彼此针对对方的应对手段,而在于能否争取第三方国家和全球力量的支持。特朗普政府对美国霸权体系和国际秩序的破坏,反而为中国拓展国际合作、提升国际影响力提供了新机遇。毛泽东同志曾言,“统一战线是战胜敌人的三大法宝之一,要把朋友搞得多多的,把敌人搞得少少的”。因此,中国应将更多的战略精力投入到第三方合作与国际伙伴关系的拓展中。这种国际支持还包括来自跨国企业的支持。而争取国际第三方支持的关键路径就是,在美国大搞经济民族主义、经济单边主义的同时,中国全面加大对外开放的力度,包括贸易、投资、人员往来等领域的开放,推进全球多边和区域合作,必要时进一步扩大单边开放的力度,让更多国家受惠于中国的经济发展。过去两年里,中国对全球众多国家所采取的单边免签证政策,就收到了非常好的效果,要继续推进类似的开放政策。只要中国越开放,就会有更多的国家站在中国这一边,中国在国际经济体系中的领导地位就会进一步加强。
最后,增强自身“磁力效应”,对抗“脱钩”力量。中国凭借完善的产业体系、庞大的市场规模和优越的营商环境,已然形成强大的经济引力,持续吸引全球商业要素集聚。在此背景下,美国对华脱钩将会承担极其高昂的经济成本。因此,中国的战略重点应当是通过持续深化改革开放,从如下五个方面形成强大的“磁力效应”。
第一,超大市场的磁力。当前,中国14亿的人口规模尚未充分转化为实际消费能力,仍然具有巨大的市场潜力。在2024年12月召开的中央经济工作会议上,“大力提振消费、提高投资效益,全方位扩大国内需求”被列为2025年经济工作的首要任务。未来,中国应进一步提升居民消费水平、扩大国内消费市场,从而提升自身的进口能力,增加其他国家对华贸易“脱钩”的成本和风险。
第二,基础设施的磁力。基础设施建设合作是中国与世界各国实现高质量互联互通的重要桥梁。例如,作为“一带一路”倡议的旗舰性项目,中老铁路已成为推动双边和区域经贸合作的重要引擎。截至2024年12月,中老铁路国际货物列车单日发车量由2列增至18列,单月最高货运量达51万吨,较开通首月增长12.6倍。运行三年以来,已累计运输跨境货物1060万吨,涉及多达3000余种商品。中老铁路的成功经验充分表明,中国应继续以基建合作为重要平台,对接各国政策和发展战略,为区域经济一体化提供中国方案。
第三,理工人才的磁力。当前,尽管中国在顶尖创新人才规模方面与美国仍存在差距,但在理工科基础人才储备总量上已建立起显著优势。中国每年有470万理工科毕业生,是美国的8倍、印度的1.5倍。2020年中国的制造业就业人口居世界首位,达1.3亿人,远超第二位印度的约6000万人。面向未来,中国需要进一步强化理工科人才培养体系,既保持数量优势,更要提升培养质量,增强对全球科技人才的磁吸效应,为高质量发展提供坚实的人才支撑。
第四,产业生态的磁力。各国高端制造业的竞争,不仅是技术与资本的竞争,更关涉供应链和产业链的综合优势。中国具备完善的工业体系,是全世界唯一拥有联合国产业分类中所列全部工业门类的国家。中国从21世纪初大力投资基础设施建设,包括供水、供电、公路、铁路、港口等,构建了难以复刻的产业生态优势。未来,中国应该进一步提升对全球创新要素的集聚能力,培育世界级先进制造业集群,进一步增强在全球产业链中的不可替代性。
第五,社会秩序的磁力。当前西方国家普遍面临社会治理困境,美国频发大规模枪击事件,欧洲主要国家的暴力犯罪率也在持续攀升,社会治理成本居高不下。相比之下,中国的社会治安形势平稳,治理水平得到了世界的广泛认可。根据美国民调机构盖洛普的调查,2021年中国在治安安全的全球民调中位居第三,仅次于挪威和阿联酋。未来,中国应继续加大对外免签力度,推进一系列便利化措施,吸引更多的外国民众来华旅游,让他们亲身感受中国的发展和良好的社会秩序,切实提升中国的国际形象、文化吸引力与国际影响力。
总之,中国应以开放姿态应对来自美国的“脱钩”压力,持续扩大商品、投资、人才、信息等市场开放,优化签证制度。正是这些独特优势使中国具备强大的“磁力效应”,持续吸引全球优质资源。只要中国稳固自身的政治、经济与文化向心力,最终走向孤立的将是执意“脱钩”的美国。
结语
自2024年美国大选结束以来,特朗普“冲击波”的全面显现既是美国政治生态变化与经济社会矛盾累积的结果,也是美国内政外交发生更加深刻转型的开端。特朗普的再度胜选及其执政百日来的各种“冲击波”,标志着美国迈入了一个全新的政治时代,同时也是美国霸权进入“黄昏期”的隐喻。霸权的黄昏意味着美国作为“民主灯塔”所散发的光亮正在减弱,其对世界的照耀愈发黯淡。
对美国而言,特朗普打破常规的权力运作方式成为美国民主制度演进的一个关键分水岭,它可能彻底撕裂过去多年来两党政治的基本共识,加剧美国政治的内耗,从而全面加速美国民主政治的衰朽。特朗普政府内部在贸易政策方面的偏好差异已经引起一些内讧和质疑,其政策频繁变动也扰动着政策议程的连续性。同时,持续加剧的政治极化与社会分裂,将会削弱政策执行力,动摇政治稳定和社会秩序。
对世界各国而言,特朗普激进的贸易保护政策将破坏全球产供链稳定,加剧贸易冲突,增加国际经济不确定性,加速经济全球化的终结。特朗普对盟友的强硬立场和责任分担要求,正在瓦解美国主导的联盟体系。特朗普坚持“美国优先”,对多边合作和国际规则采取漠视甚至破坏的态度,更是令战后美国主导建立的国际秩序变得摇摇欲坠。
面对汹涌而来的特朗普“冲击波”,中国应做好长期迎战的准备,美国的霸权黄昏期并非短期内可见尽头。相反,美国霸权的“黄昏”可能会刺激美国执政当局采取更加极端、更加具有进攻性和冒险性的战略和政策,中国需要在这种压力下保持清醒,坚定信心、保持定力、增强内力,不要寄希望于“毕其功于一役”。特朗普“冲击波”的压力可以被中国转变为推动扩大内需、提高制度效率、加强对外开放、推动科技创新的动力,也为中国在国际体系中提升制度性话语权和政治引领能力创造了机遇。